marc: measure and record correctly
marc: measure and record correctly
Self-directed Project / April 2020
An app to help contractors easily measure, record, and share accurate information on site.
Project includes Brand Development / Product Design / User Testing / UX Research / Prototyping
marc was inspired by my part time job while I was in college. I worked at a small civil construction company that often took on projects in the city to reconstruct existing neighbourhoods. I quickly learned one the biggest pain points in this process was properly and accurately measuring and recording information about different materials removals. Further research was done into the topic and then the solution idea was designed.
-
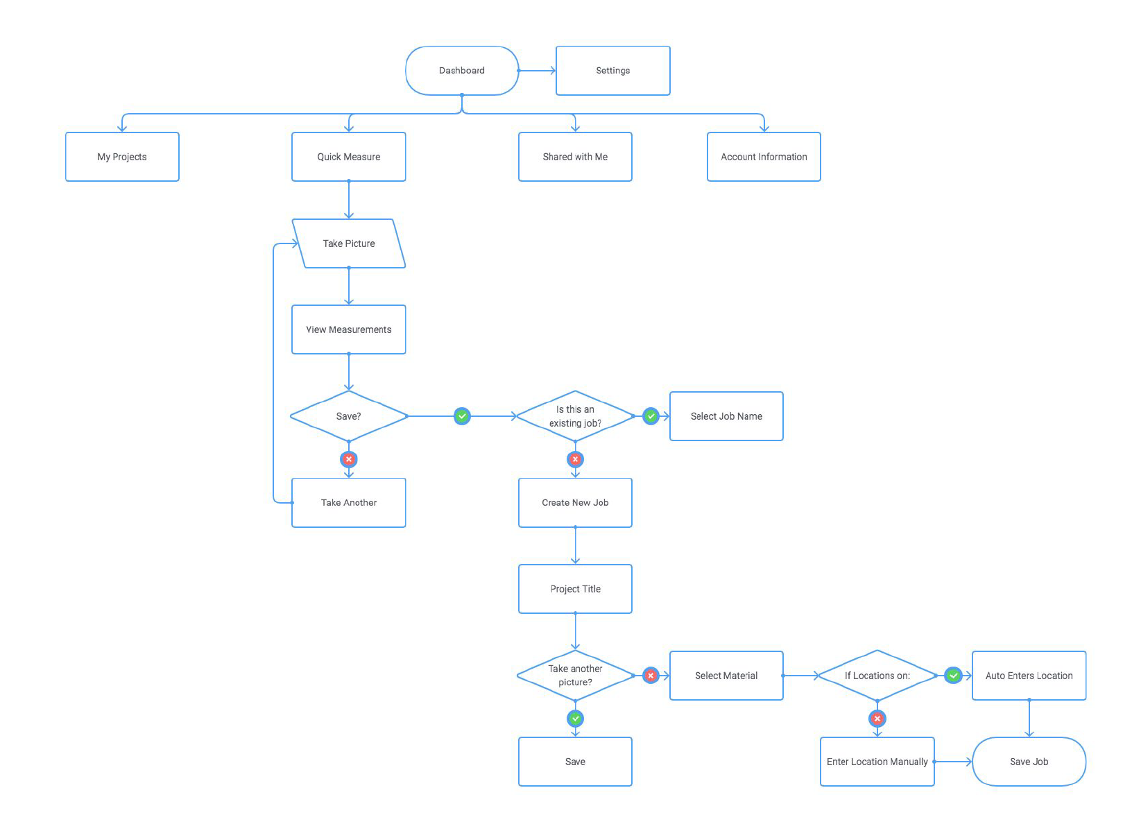
The idea for this app was to create a space to record, save and share measured information from Civil Reconstruction projects. The app would allow users to log in, create projects, view their own projects, quickly measure areas, and share this information with others involved in the project. The app would use location services to record the address, camera measuring tools to record specific areas, and fields that record information like material, pre or post-construction, and save other photos if needed.
-
01. Create a streamlined process for employees working on civil construction projects.
02. Create an information database for contractors, sub-contractors, and project owners to work together with accurate information.
03. Allow for simplification and ease of use for all parties involved in the project.
-
The main difficulties that were faced were the organization of project information along with understanding how a technology like this may work.
Many people working in this industry are not extremely familiar with the technology so simplification and ease of use were at front of mind when working on this project.
-
In the future this project could be expanded further through more advanced augmented reality applications. Along with this, further user testing could be done to reveal any problem areas. Another area of improvement could be the use of more noticeable gestures and micro-animations to help the less tech savvy audience be sure of their interactions.
The main problem is the issue of human error and time consumption in civil reconstruction measurement recording.
Research
Primary and secondary research was conducted to understand the problem and pain points of our individual users. Research was also conducted about both GPS technology and Image Measuring software to ideate how this project could come to life.
Personas
User personas were designed to understand the types of people that would be using the app and user testing was completed with individuals who fell into the target audience.
Wireframing & Planning
The prototype was planned by wireframing key scenes and mapping out potential user flows that would need to be tested. Once they were designed user tests were recorded and progress was tracked by both qualitative and quantitative data.
Key Research
Video Solution
The design style focuses on minimalism. The branding style was kept clean to suit the target audience of 20 to 45-year-old individuals working in the civil construction industry, mainly males. There is a major focus on ease of use and simplicity with a fair amount of white space to reduce feelings of overwhelm. Colour is used for icons, buttons, and illustrations to draw attention. The research leads to the conclusion that simplifying these spaces leads to better time management and a state of being present and mindful. Familiar icons help users to feel at home within the application.
More Projects


